Природные ресурсы и экология ()
Природные ресурсы и экология
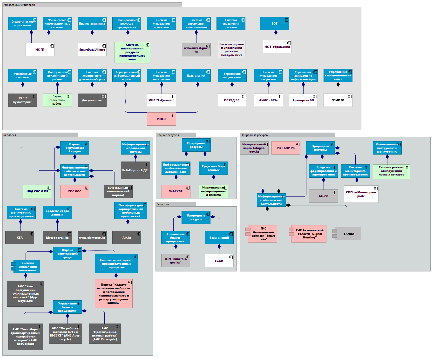
Управляющие/типовой
SmartDataUkimet
Планирование ресурсов предприятия
Финансовые информационные системы
ИС ГП
Бизнес-аналитика
Стратегическое управление
Система управления проектами
Система управления рисками
www.invest.gov.kz
Финансовые системы
Инструменты коллективной работы
Система электронного документооборота
Корпоративный информационный портал
Система управление персоналом
Базы знаний
Управление лицензиями
Система управления закупками
ИПГО
ИИС "Е-Қызмет"
ИС ГБД ЕЛ
АИИС «ЭГЗ»
Документолог
ПО "1С бухгалтерия"
Управление активами по информатизации
Архпортал ЭП
SDT
ИС Е-обращения
Система планирования ресурсов природопользования
Сервис совместной работы
Управление взаимоотношениями с потребителями
ЕПИР ГО
Экология
НБД СОС И ПР
ЕЭП (Единый экологический портал)
КТА
Веб-Портал НДТ
Информационно-справочная система
Meteoportal.kz
Air.kz
АИС "Учет поступлений утилизационных платежей" (App.recycle.kz)
АИС "Претензионно-исковая работа" (АИС Pir.recycle)
АИС "По работе с заявками ВЭТС и ВЭССХТ" (АИС Auto.recycle)
АИС "Учет сбора, транспортировки и переработки отходов" (АИС EcoQoldau)
Портал "Кадастр источников выбросов и поглощения парниковых газов и реестр углеродных единиц"
ЕИС ООС
Охрана окружающей среды
Платформа для корпоративных мобильных приложений
www.gismeteo.kz
Охрана окружающей среды
Система управления платежами
Информационное обеспечение деятельности
Система мониторинга производственных процессов
Средства сбора данных
Система мониторинга производственных процессов
Управление бизнес-процессами
Система управления инвестициями
Геология
ЕПН "minerals.gov.kz"
ГБДН
Природные ресурсы
Базы знаний
Управление бизнес-процессами
Природные ресурсы
Интерактивная карта Tabigat.gov.kz
AFoCO
ИС ГКПР РК
СПП 'е-Мониторинг рыб'
Система раннего обнаружения лесных пожаров
Природные ресурсы
Информационное обеспечение деятельности
Средства формирования и агрегирования отчетности
Оповещения и инструменты мониторинга
Система мониторинга производственных процессов
ГИС Акмолинской области "Smart Lake"
ГИС Акмолинской области "Digital Hunting"
TANBA
Водные ресурсы
ЕИАСУВР
Национальная информационная система водных ресурсов
Средства сбора данных
Информационное обеспечение деятельности
Природные ресурсы
Планирование ресурсов предприятия Система планирования ресурсов природопользования
Финансовые информационные системы ИС ГП
Бизнес-аналитика SmartDataUkimet
Стратегическое управление ИС ГП
Финансовые системы ПО "1С бухгалтерия"
Инструменты коллективной работы Сервис совместной работы
Система электронного документооборота Документолог
Корпоративный информационный портал ИПГО
Система управление персоналом ИИС "Е-Қызмет"
Базы знаний ИПГО
Управление лицензиями ИС ГБД ЕЛ
Система управления закупками АИИС «ЭГЗ»
Управление активами по информатизации Архпортал ЭП
SDT ИС Е-обращения
Управление взаимоотношениями с потребителями ЕПИР ГО
Информационно-справочная система Веб-Портал НДТ
Охрана окружающей среды Система мониторинга производственных процессов
Охрана окружающей среды Информационное обеспечение деятельности
Охрана окружающей среды Средства сбора данных
Платформа для корпоративных мобильных приложений Air.kz
Охрана окружающей среды Система мониторинга производственных процессов
Охрана окружающей среды Система управления платежами
Система управления платежами АИС "Учет поступлений утилизационных платежей" (App.recycle.kz)
Информационное обеспечение деятельности www.gismeteo.kz
Информационное обеспечение деятельности НБД СОС И ПР
Информационное обеспечение деятельности ЕЭП (Единый экологический портал)
Информационное обеспечение деятельности ЕИС ООС
Система мониторинга производственных процессов КТА
Средства сбора данных Meteoportal.kz
Система мониторинга производственных процессов Портал "Кадастр источников выбросов и поглощения парниковых газов и реестр углеродных единиц"
Управление бизнес-процессами АИС "Претензионно-исковая работа" (АИС Pir.recycle)
Управление бизнес-процессами АИС "Учет сбора, транспортировки и переработки отходов" (АИС EcoQoldau)
Управление бизнес-процессами АИС "По работе с заявками ВЭТС и ВЭССХТ" (АИС Auto.recycle)
Система управления инвестициями www.invest.gov.kz
Природные ресурсы Управление бизнес-процессами
Природные ресурсы Базы знаний
Базы знаний ГБДН
Управление бизнес-процессами ЕПН "minerals.gov.kz"
Природные ресурсы Оповещения и инструменты мониторинга
Природные ресурсы Информационное обеспечение деятельности
Природные ресурсы Система мониторинга производственных процессов
Природные ресурсы Средства формирования и агрегирования отчетности
Информационное обеспечение деятельности ГИС Акмолинской области "Smart Lake"
Информационное обеспечение деятельности TANBA
Информационное обеспечение деятельности ГИС Акмолинской области "Digital Hunting"
Информационное обеспечение деятельности Интерактивная карта Tabigat.gov.kz
Информационное обеспечение деятельности ИС ГКПР РК
Средства формирования и агрегирования отчетности AFoCO
Оповещения и инструменты мониторинга Система раннего обнаружения лесных пожаров
Система мониторинга производственных процессов СПП 'е-Мониторинг рыб'
Средства сбора данных Национальная информационная система водных ресурсов
Информационное обеспечение деятельности ЕИАСУВР
Природные ресурсы Информационное обеспечение деятельности
Природные ресурсы Средства сбора данных